咸寧網訊 通訊員 陳衛國 關麗娜:
疫情就是命令
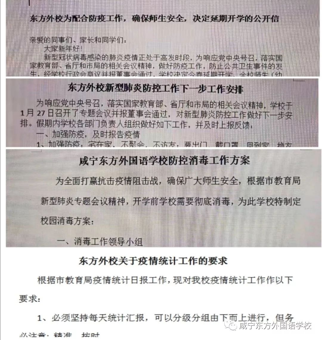
咸寧東方外國語學校收到《咸寧市教育局關于做好全市學校新型冠狀病毒感染肺炎疫情防控工作的緊急通知》后,于2020年1月22日迅速成立以校長陳大恒同志為組長,副校長羅會明同志,校辦主任陳衛國同志,后勤部長佘青松同志,保衛科長李嚴政同志為副組長,其他行政干部為組員的疫情防控工作領導小組。組長陳大恒同志在《咸寧東方外國語學校疫情防控工作安排》中要求: 1全體教職工要積極面對疫情,高度重視防控工作,通過微信工作群、家長群做好宣傳工作;2以班級、部門為單位,每日匯報學生及教職工情況,全面排查,部門做好匯總,上報校辦,校辦上報教育局,董事辦上報高新區;3嚴格按照上級相關政策的要求,不聚集,不串門,少出門,注意佩戴口罩,做好自身防護。
學校董事會密切關注師生員工安全,各方面給予大力支持!


高度重視 嚴密部署
1月27日,我校校長陳大恒同志參加市教育局新型肺炎專題工作會議,會后,立即召開防控工作領導小組視頻會議,傳達教育局會議精神,并對我校下一步防控工作進行部署。根據防控工作實際需要,后又召開兩次專題視頻會議,要求對防控工作提高政治站位;強調各部門加大對師生員工、學生與家長及親友的宣傳力度,并提出要求,不信謠,不傳謠,宣傳正能量 ;認真扎實做好疫情排查工作及時匯總上報;落實校園消毒與防控用品購置工作;做好“空中課堂”線上教學工作等;嚴明疫情期間工作紀律。


各部門積極宣傳 正面引導


校園消毒



堅持疫情“每日一報”做好跟蹤落實


嚴防死守 保證校園安全
身為黨員的保衛科長李嚴政同志和學校安保人員吃住在校,堅守崗位,協助帶班領導,認真做好防控,保證校園安全。



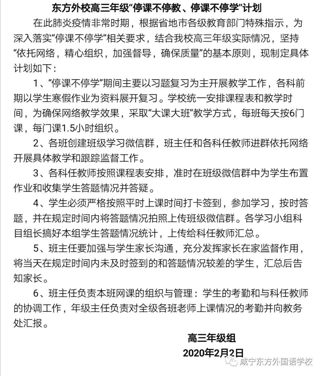
停課不停教 停課不停學
受新型冠狀病毒肺炎疫情影響,為了做好疫情防控工作,省地市教育主管部門下發了新學期延期開學、停課不停學的文件。按照文件精神,我校迅速行動,于2020年2月2日緊急組織各班學生迅速通過抖音、QQ和微信群,建立了班級網絡線上學習平臺,確保“停課不停教、停課不停學”順利進行。針對高三畢業班的教學,校領導提出了明確的要求,高三年級組根據學校要求,制訂了工作計劃并落實。




隔屏監控,嚴格考勤

家校聯動共筑高效課堂

由于我校在新型冠狀病毒感染肺炎的疫情防控中,工作主動,組織嚴謹,保證了我校師生真正做到了停課不停教、停課不停學。病毒無情,學校真愛,正是咸寧東方外校人的擔當和師愛讓疫情期間停課不停教、停課不停學按照既定的方向順利地進行。我們還將不斷探索,阻斷疫情,高效教學。


繼高中部“空中課堂”線上教學,初中小學幼兒園的老師們也不甘落后,扎實準備,借助“央視頻”豐富孩子們的居家生活,通過微信群檢查講解寒假作業,復習鞏固已學習的知識,給學生進行心理疏導,最大限度的幫助孩子們,做到“延期開學不誤學”。



病毒無情 人間有愛
這是一場沒有硝煙的戰役,我們努力做好每件小事,為這場戰役做出貢獻。








愿山河無恙,人間皆安!
加油咸寧!加油武漢!加油中國!

編輯:金娓
上一篇:
咸寧東方外國語學校舉行第二次學生返校 疫情防控應急演練
下一篇:
學軍人風采 強自身素質 2019咸寧東方外國語學校—軍訓
國家衛健委新聞發言人米鋒21日在國務院聯防聯控機制新聞發布會上表示,截至目前,全國累計報告接種新冠疫苗超過2億劑次。二是...
參考消息網12月15日報道外媒稱,新冠肺炎大流行在全球范圍內改變著社會經濟的各項指數。盡管疫情造成的影響是全球性的,但最...
接二連三的大規模醫療機構感染,嚴重消耗了旭川市乃至北海道的醫療資源,目前,旭川市用于新冠患者治療的床位使用率超過七成...
圣誕節假期即將來臨,歐美的新冠疫情仍在升溫,美國和歐洲多國也面臨考慮是否需要再度“封城”。在歐洲央行加大寬松力度之時...
隨著我國疫情防控和復工復產工作取得全面成效, “世界工廠”的熱鬧景象逐步恢復,出口外貿穩步回暖,部分商品還出現了出口井...
本屆進博會設置食品及農產品、汽車、技術裝備、消費品、醫療器械及醫藥保健以及服務貿易展區6大展區,新設公共衛生防疫、節能...
參考消息網10月25日報道據聯合國網站10月21日報道,聯合國貿易和發展會議10月21日公布其在新冠肺炎疫情期間的最新報告時稱,...
歐洲近期迎來新冠肺炎疫情第二波侵襲,并成為全球疫情新風暴眼。據路透社報道,世衛組織緊急項目執行主任瑞安19日在記者會上...
上周美國股市震蕩上行,標普500指數取得連續第三周上漲。美國商務部在16日公布的數據顯示, 9月份美國零售和食品服務業銷售金...
面對著這場驚心動魄的抗疫大戰和艱苦卓絕的歷史大考,面對著擁有35家分公司、270家中心支公司、1700家支公司以及3000多萬客戶...
2025-11-18
2025-11-17