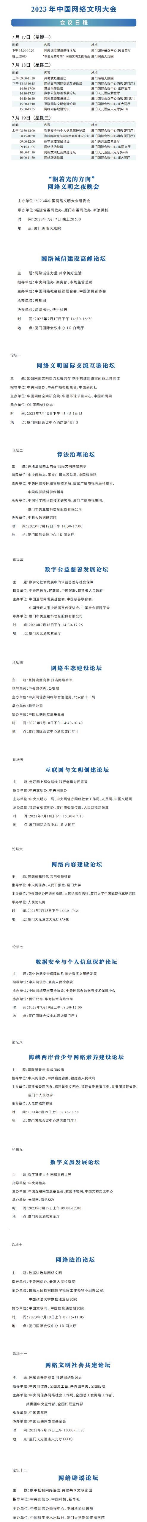
首頁 >> 專題報道 >> 2023專題 >> 2023年中國網絡文明大會 >> 正文倒計時2天!2023年中國網絡文明大會7月18日即將盛大開幕,大會議程正式公布,12個分論壇也將精彩亮相↓↓↓

編輯:但堂丹
賽場上真正的挑戰是停下后,再次追趕的勇氣冬奧會倒計時100天直面挑戰為自我、為勇氣、為夢想不斷拼搏,不停超越!
新華社哈爾濱10月27日電(記者王君寶)27日上午, “龍江迎冬奧冰雪惠全民”黑龍江省迎北京2022年冬奧會倒計時100天冰雪系列...
:寬敞明亮的教室里,高三學子們手捧校長親手分發的禮物,耳畔流淌著動聽優美的旋律,智慧黑板上,一張張照片閃現,畫面中滿是...
開幕會上,與會全國政協委員將審議通過政協第十三屆全國委員會第五次會議議程,聽取政協全國委員會常務委員會工作報告和政協全...
咸寧市政協六屆一次會議舉行預備會議通過市政協六屆一次會議議程通過大會主席團和秘書長名單咸寧網訊記者宋文虎報道:1月3日...
咸寧新聞網訊 記者朱哲報道:昨日上午,市四屆人大五次會議在會議中心隆重開幕。 大會主席團常務主席召集人任振鶴...
咸寧新聞網訊 記者朱哲報道:昨日上午,市四屆人大五次會議在會議中心隆重開幕。 大會主席團常務主席召集人任振鶴...
咸寧新聞網訊?記者向東寧、朱哲、通訊員李瑞豐報道:金秋咸寧,繁花似錦;香城泉都,芳香醉人。昨晚,湖北·咸寧第七屆國際...
咸寧新聞網訊?記者向東寧、朱哲、通訊員李瑞豐報道:金秋咸寧,繁花似錦;香城泉都,芳香醉人。昨晚,湖北·咸寧第七屆國際...
1月23日,省十三屆人大五次會議各代表團召開首次全體會議。1月23日,省政協十二屆四次會議開幕現場。
2026-01-09
2026-01-09