首頁 >> 專題報道 >> 其他專題 >> 中國郵政集團公司咸寧市分公司 >> 走進郵政 >> 正文
2021年郵票預訂開啟啦~
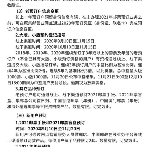
預訂時間:
2020年9月10日-11月20日
現將具體內容公告如下:










咸寧各縣市聯系方式

編輯:danli
上一篇:
打好扶貧“組合拳” 助力扶貧村完美蛻變
下一篇:
中國郵政儲蓄銀行系統升級停業公告
嘉魚縣司法局相關負責人表示,此次活動進一步提高了全校師生的國家安全意識,樹立了“維護國家安全,人人都是主角”的理念,增...
咸寧網訊記者劉珊珊、通訊員張獻報道:“我們門口的管道一到下雨就堵了”“小區路燈數量太少”……10月26日晚,在通城縣旭紅...
咸寧新聞網訊(通信員覃修毅) 近日,我市書法家劉文勝的作品獲得第二屆世界華僑華人美術書法展書法類佳作獎,書法家周立福...
咸寧新聞網訊(記者 劉會文)昨日,記者從咸寧市中國五七干校文化研究中心獲悉,咸寧供電公司文學協會秘書長、兼任該中心副秘...
咸寧新聞網訊 記者汪俊東報道:9月9日,市直農口老年書畫分會與市水務局聯合舉辦慶祝建國65周年書畫展。副市長閆英姿出...
咸寧新聞網訊 記者向東寧報道:沉浸在彌漫全城的桂花香中,四海嘉賓聚首香城泉都,共慶第六屆中國·湖北咸寧國際溫泉文化旅...
咸寧新聞網訊(記者周萱)本月底,中國·咸寧金秋婚慶文化節將拉開帷幕,展會期間,來自全國各地的知名婚慶司儀也將匯聚于此...
咸寧新聞網訊 記者劉丁維報道:5日,我市在湖北科技學院鄂南文化展覽館舉辦鄂南茶文化專題報告會,吸引了市直機關宣傳戰線干...
咸寧新聞網訊 (記者陳志茹 毛亞軒 通訊員柳丹)“如何預防火患、如何早期滅火、如何逃生……”連日來,溫泉消防大隊召開文...
咸寧新聞網訊(記者原子 通訊員金緒陽 王昌明 )如何打造一支紀律嚴明,清正廉潔的干部職工隊伍?記者昨日從咸寧市國稅系統黨...
2026-01-09
2026-01-09